Instance Verification Kit (IVK)
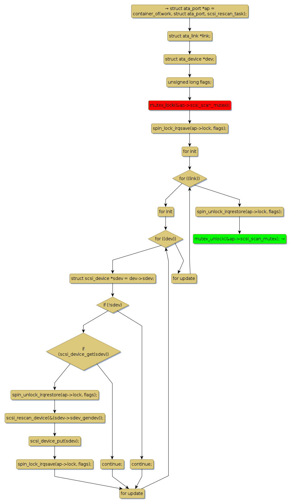
mutex lock @ [104036+33+/linux-3.19-rc1/drivers/ata/libata-scsi.c]
Instance Signature: scsi_scan_mutex
|
The Matching Pair Graph:
|
|
Function Name
|
Control Flow Graph (CFG)
|
Events Flow Graph (EFG)
|
Source Correspondence
|
|
ata_scsi_dev_rescan
|
|
|
[103835+19+/linux-3.19-rc1/drivers/ata/libata-scsi.c]
|